伟德bv1946官网-bv伟德国际1946
首页
关于我们
伟德bv1946官网简介
历史沿革
领导团队
经理致辞
组织机构
制度公开
工作流程
团队队伍
农业经济管理系
市场营销系
企业管理系
会计学系
经济学系
荣休教师
人才培养
旗下产业
研究生教育
继续教育
招生宣传
教学资源
学科学术
学科团队
学科平台
科研成果
党群工作
理论学习
党建动态
工会工作
员工事务
本科生
研究生
就业信息
交流合作
学术交流
合作培养
青年科学家论坛
青年科学家联盟
招贤纳才
员工之家
员工名录
MBA联合会
员工活动
下载专区
教师下载
员工下载
首页
关于我们
伟德bv1946官网简介
历史沿革
领导团队
经理致辞
组织机构
制度公开
工作流程
团队队伍
农业经济管理系
市场营销系
企业管理系
会计学系
经济学系
荣休教师
人才培养
旗下产业
研究生教育
继续教育
招生宣传
教学资源
学科学术
学科团队
学科平台
科研成果
党群工作
理论学习
党建动态
工会工作
员工事务
本科生
研究生
就业信息
交流合作
学术交流
合作培养
青年科学家论坛
青年科学家联盟
招贤纳才
员工之家
员工名录
MBA联合会
员工活动
下载专区
教师下载
员工下载
工作流程
党的建设
本科生工作
全日制研究生工作
MBA工作
教师队伍建设
科研管理
国际合作与交流
群团工作
综合事务
本科生工作
您的位置是:
首页
>
关于我们
>
工作流程
>
本科生工作
>
正文
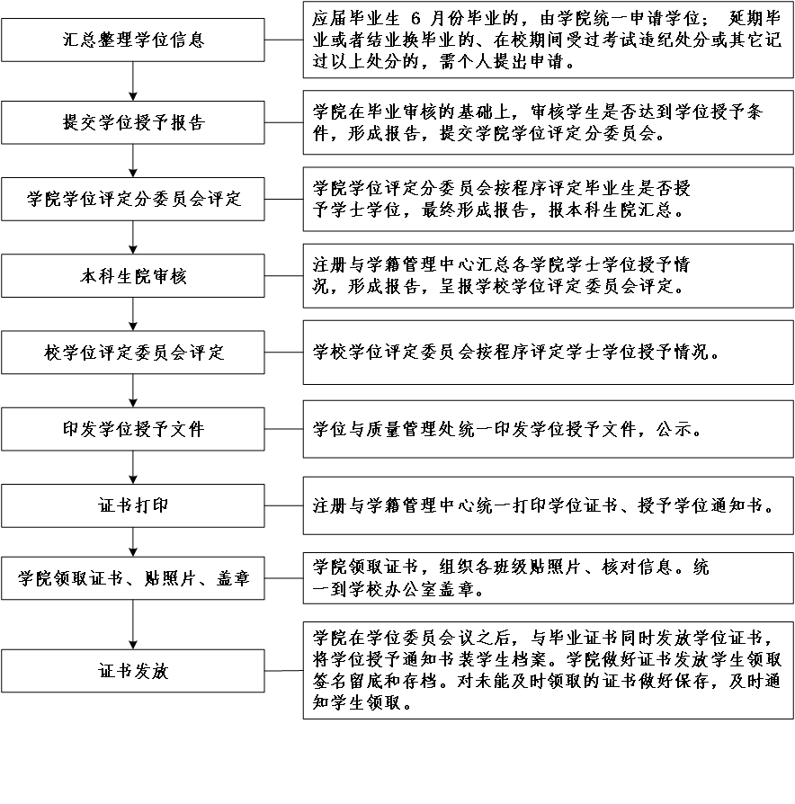
学位证书管理
发布日期:2020-12-16
访问次数:
1.
毕(结)业证书审核与发放流程图
2.
学士学位证书审核与发放流程图
3.
辅修学位证书审核与发放流程图
上一篇:
交流学习
下一篇:
成绩证明办理流程图